2022-12-29 21:41:26 河南教师招聘网 //ha.huatu.com/jiaoshi/ 文章来源:邓州人社微信公众号
【导读】华图河南教师考试网同步邓州人社微信公众号发布:2022年南阳邓州市招聘小学教师面试公告,详细信息请阅读下文!如有疑问请加【河南教师考试交流群汇总】 。备考河南省教师招聘考试,为你推荐备考用书招教用书。特岗用书面授课程。更多资讯请关注河南华图教师微信公众号(htzhaojiao) 。
一、面试时间及其他事宜
1、面试时间定于2023年1月7日。考生分上午场和下午场集合,具体时间、地点见面试准考证。请仔细阅读《应试人员须知及面试考场编排》见附表。
2、报考0208岗位花洲中心校的考生分为两个面试考场同时进行,面试成绩采取二次平均法计算。
3、报考0208岗位花洲中心校和报考0101岗位湍河小学的面试考场为全天考场(按上午场时间集合)。
二、面试准考证打印
请考生于2023年1月3日8:00至1月7日7:00期间登录原报名网站(邓州市人力资源和社会保障局网站或“邓州人社”微信公众号)进入网上报名系统下载并打印面试准考证(A4纸)。
三、为保证广大考生和考生工作人员健康安全,按照国家有关防疫政策,采取必要的防疫措施,请考生全程佩戴口罩。
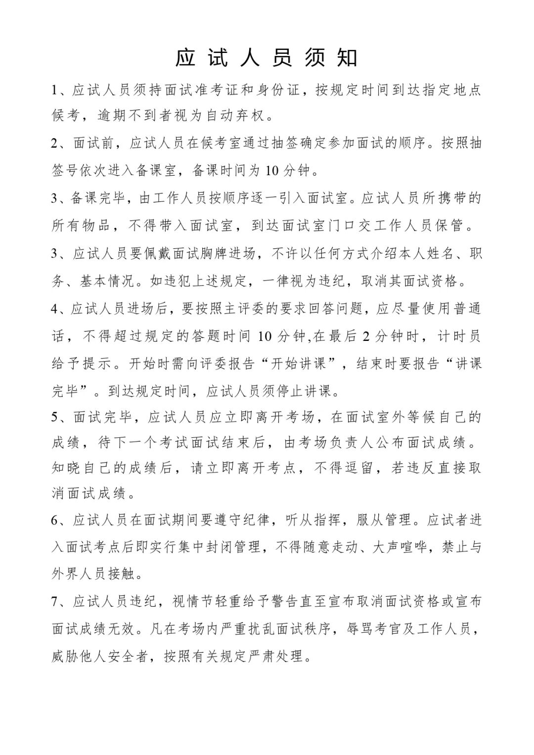
附表:应试人员须知及面试考场编排


原文标题:2022年邓州市面向社会公开招聘小学教师面试公告
文章来源:mp.weixin.qq.com/s/ocqGkQ-lYCkLHiOsYj5rGw
以上是2022年南阳邓州市招聘小学教师面试公告的全部内容,更多关于南阳教师招聘快讯信息敬请关注河南教师考试网频道。
本文标签: 南阳教师招聘 (编辑:周小图)